跳到主要內容區塊
  • 日期:113-05-08
  • 資料來源:花蓮縣萬榮鄉公所

民政課掌理事項:自治行政、調解行政、兵役行政、一般民政、社區發展、公職人員選務工作、災害防救及協辦民防等事項。

服務窗口及聯絡電話(總機)(03)8751321/傳真:(03)8751513

民政課業務職掌

分機號碼

工  作  職  掌

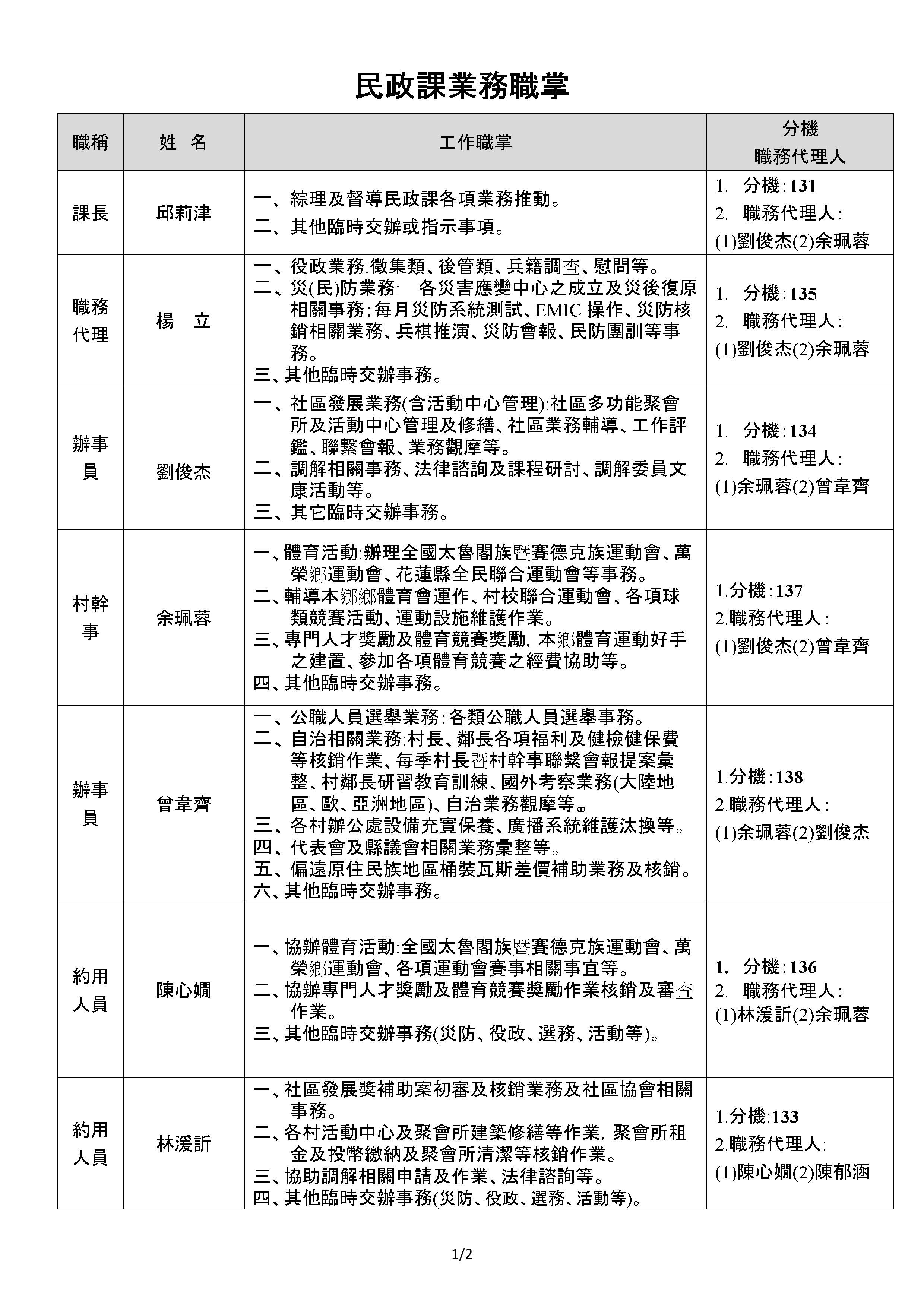
邱莉津課長131

一、綜理及督導民政課各項業務推動。

二、其他臨時交辦或指示事項。

134

一、社區發展業務(含活動中心管理):社區業務輔導、工作評鑑、聯繫會報、業務觀摩等。

二、調解業務、法律諮詢及課程研討、調解委員文康活動等。

三、其它臨時交辦事務。(見晴社區活動中心佔用案興辦事業)

135

一、役政業務:徵集類、後管類、兵籍調查、國軍慰問等。

二、災(民)防業務:各類災害應變中心之成立及災後復原相關事務;災防系統測試、災防核銷相關業務。兵棋推演、民防團訓等事務。

三、其他臨時交辦事務。

137

一、體育活動:辦理全國太魯閣族暨賽德克族運動會、萬榮鄉運動會、花蓮縣全民聯合運動會等事務。

二、輔導本鄉鄉體育會運作、各項球類競賽活動辦理。

三、輔導本鄉選手參加各項體育競賽之經費協助等。

四、其他臨時交辦事務。

138

一、公職人員選舉業務:各類公職人員選舉相關事務。

二、自治相關業務:鄰長研習教育訓練、自治業務觀摩、國外考察業務(大陸地區、歐、亞洲地區)等。

三、各村辦公處設備充實保養、廣播系統維護汰換等。

四、其他臨時交辦事務。

133

一、社區發展獎補助案初審及核銷作業相關事務。

二、活動中心及聚會所建築修繕維護作業,聚會所租金及投幣繳納及聚會所清潔等核銷作業。

三、調解相關申請及安排作業、法律諮詢預約洽詢等。

四、其他臨時交辦事務。

132

一、自治相關業務:各村基層工作經費業務、村長、鄰長各項福利及健檢健保費等核銷作業、每季村長暨村幹事聯繫會報召開及提案彙整、代表會及縣議會相關業務彙整等。

二、偏遠原住民族地區桶裝瓦斯差價補助業務及核銷。

三、其他臨時交辦事務。

分機號碼

工  作  職  掌

136

一、專門人才獎勵及體育競賽獎勵作業核銷及審查。

二、村校聯合運動會事務,運動設施維護及運動場規劃整理作 

  業。

三、協辦體育活動:全國太魯閣族暨賽德克族運動會、萬榮鄉運動會、各項運動會賽事相關事宜等。

四、其他臨時交辦事務。

139

一、「家用桶裝瓦斯補助業務及核銷」專案業務(進用期間自04月至12月底止)。

二、協助災防兵役、選務、社區調解、體育活動等事務。

三、其他臨時交辦事務。


  • 日期:114-03-19
  • 資料來源:花蓮縣萬榮鄉公所

行政課掌理事項:財稅行政、公有財產、公庫、出納、公債、地方財政、規費管理、回饋金、攤販管理、工商行政、協助稅捐稽徵、一般行政、文書、檔案、新聞、庶務、採購管理、財產管理、印信、法治、研考、便民服務、國家賠償、資訊管理、其他綜合業務及不屬其他課室事項。

服務窗口及聯絡電話(總機)(03)8751321/傳真:(03) 8751880


行政課業務職掌

分機號碼

業務職掌

林媛婷課長

111

一、綜理行政課各項業務推動。

二、其他臨時交辦或指示事項。

116

一、行政管理、公文管制、施政計畫管制、基本設施維持費等業務推動。

二、主管會報、便(為)民服務、公文雙語翻譯、法制、國家賠償及綜合業務等推動。

三、檔案室業務推動及管理。

四、臨時交辦或指示事項。

121

一、協助研考業務推動。

二、臨時交辦或指示事項。

113

114

一、協助檔案管理、清理及電子或微縮管理。

二、臨時交辦或指示事項。

112

一、本所印信及章戳保管。

二、收文及發文業務。

三、公文信件寄發及郵資管理。

四、臨時交辦或指示事項。

119

一、本所資通安全管理系統(ISMS 27001)之落實及管理。

二、本所資安教育訓練。

三、資訊主機房、網路系統及資訊設備規劃管理維護。

四、各課室資訊設備採購。

五、本所電腦設備維護管理及遠端故障排除服務。

六、新聞行政等業務推動。

七、全球資訊服務網、LINE官方帳號、Facebook粉絲專頁管理。

八、臨時交辦或指示事項。

117

126

一、資訊及電子媒體業務推動。

二、LINE官方帳號、FB及官網等管理業務。

三、臨時交辦或指示事項。

308

一、協助各課室勞務財物、供約採購公告業務及機關綠色採購管理業務。

二、辦理本所庶務、廳舍車輛管理等業務推動。

三、工友管理、勞資會議、約僱(用)人員審核及考核業務推動。

四、臨時交辦或指示事項。

307

一、協助行政、庶務、廳舍車輛管理業務推動。

二、輿情通報。

三、臨時交辦或指示事項。

306

一、協助本所勞工業務推動

二、約僱及約用人員薪資、獎金等審核。

三、辦理勞保、勞退休金、健保加退保及帳務管理。

四、在職證明、離職證明開立業務。

五、協助本所庶務管理及核銷作業。

六、協助勞資會議、約用人員考核業務。

七、物品、車輛、會議室、宿舍及庫房等管理(含鑰匙保管)。

八、臨時交辦或指示事項。

124

一、稅務及財產管理。

二、租金、攤販及工商管理等業務。

三、協助稅捐稽徵管理(含所得稅)、工商普查等業務。

四、辦理歲入相關業務。

五、回饋金相關業務。

六、臨時交辦或指示事項。

127

一、協助財產及物品管理。

二、臨時交辦或指示事項。

118

一、出納及公庫管理業務。

二、公債及零用金管理。

三、各項專戶及有價證券管理。

四、開位規費收入、收款收據等業務。

五、臨時交辦或指示事項。

242

243

一、協助施政計畫推動及管制。

二、媒體聯絡人。

三、臨時交辦或指示事項。

202

一、行程安排及相關連絡協調事宜。

二、鄉長室之接待、庶務及各課室公文傳遞。

三、臨時交辦或指示事項。

304

一、中巴駕駛,受理鄉轄國中(小)學、社區發展協會等戶外教學預約接駁服務。

二、鄉長替代駕駛。

三、業管車輛清潔及保養維護工作。

四、臨時交辦或指示事項。

202

一、鄉長駕駛,車輛清潔及保養維護工作。

二、臨時交辦或指示事項。

 

 

  • 資料來源:花蓮縣萬榮鄉公所


建設課掌理事項:土木工程、都市計畫、公共建設管理、交通、水利、違章建築查報處理、公用事業、雨水汙水下水道工程、小型排水設施、災害搶修工程等事項。

服務窗口及聯絡電話(總機)(03)8751321/傳真:(03) 8752049

建設課業務職掌 

分機號碼

工作職掌

黃永信課長

221

一、綜理建設課各項業務推動。

二、其他臨時交辦或指示事項。

224

228

一、西林村及見晴村工程建設案件及地方仕紳反映案件。

二、全鄉清淤工程

三、臨時交辦事項。

四、協助文書及行政作業。

226

229

一、萬榮村及明利村工程建設案件及地方仕紳反映案件。

二、全鄉路燈維修。

三、臨時交辦事項。

四、協助文書及行政作業。

223

230

一、馬遠村工程建設案件及地方仕紳反映案件。

二、防汛工程。

三、臨時交辧事項。

四、協助文書及行政作業。

222

227

一、紅葉村工程建設案件及地方仕紳反映案件。

二、防汛工程。

三、臨時交辧事項。

四、協助文書及行政作業。

225

一、道路挖掘及路平業務。

二、邊溝纜線暫掛。

三、道路認定。

四、私設道路之申請。

五、確無農舍證明申請。

六、接水接電證明。

七、舊有合法房屋認定。

八、無妨礙公共設施。

九、15噸以上(含)大貨車及聯結車臨時通行證申請。

十、違章建築查報。

十一、臨時使用道路路權申請書。

十二、臨時交辦事項。


  • 日期:112-07-01
  • 資料來源:花蓮縣萬榮鄉公所

農業課掌理事項:原住民保留地管理、林業經營管理、農業經營管理、畜牧經營管理、礦業、山坡地保育及農業天然災害救助等事項。

服務窗口及聯絡電話(總機)(03)8751321/傳真:(03) 8751777

農業課業務職掌 

分機號碼

工作職掌

杜國維課長

171

一、綜理農業課各項業務推動

二、其他臨時交辦或指示事項

173

一、農業使用證

二、本鄉農業發展補助

三、農業用電協辦

三、農業加工設備租賃

四、產品追溯條碼QRcode

五、農業產銷班

六、興辦事業計畫

七、農業容許使用

八、其他臨時交辦事項

174

一、農業行政

二、農業推廣

三、農業天然災害

四、農情調查業務

五、花府肥料補助

六、對地綠色環境給付計畫

七、檳榔廢園轉作、新植油茶

八、農務陳情事件處理

九、農水路管理維護作業

十、其他臨時交辦事項

175

一、協助辦理農業行政法令及相關法令宣導

二、協助綠色環境給付(休耕)計畫受理申請

三、協助農特產品推廣、加工技術研發、自然農業推廣及其他農業推廣活動

四、協助農業設施容許使用受理申請及會勘作業

五、協助農情田間調查業務、農業天然災害報告、食糧作物調查統計業務

六、協助重劃區內農水路計畫提報

七、協助農業調查業務(農林漁牧普查、農村勞動力人口調查、加強農業農情調查計畫、勞動力調查、農、林、漁、牧普查業務)

八、協助農業推廣活動:

(一)農業研習課程

(二)農產品銷售活動

九、協助計畫補助:

(一)縣政府-資材(肥料)補助

(二)農糧署-友善及有機資材補助

(三)縣政府-檳榔廢園及轉作計畫

183

一、協助農業使用證明受理申請及會勘作業

二、協助綠色環境給付(休耕)計畫受理申請

三、協助農業產銷班管理及推廣

田、協助農業推廣活動:

(一)農業研習課程

(二)農產品銷售活動

五、協助計畫補助:

(一)縣政府-資材(肥料)補助

(二)農糧署-友善及有機資材補助

六、協助花蓮縣政府肥料資材補助:

(一)本鄉-小型農機補助

(二)本鄉-農業發展補助業務

182

一、協助農業使用證明受理申請及會勘作業

二、協助綠色環境給付(休耕)計畫受理申請

三、協助農業產銷班管理及推廣

四、協助農業推廣活動:

(一)農業研習課程

(二)農產品銷售活動

五、協助計畫補助:

(一)縣政府-資材(肥料)補助

(二)農糧署-友善及有機資材補助

六、協助花蓮縣政府肥料資材補助:

(一)本鄉-小型農機補助

(二)本鄉-農業發展補助業務

七、綠色環境給付(休耕)計畫受理申請

178

一、原住民保留地權利回復(無償取得所有權移轉、已設定他項權利取得所有權移轉)

二、原住民保留地公告分配

三、租用原住民保留地興辦事業

四、租用原住民保留地經營工商業

五、國有原住民保留地土地使用同意書

六、國有原住民保留地撥用作業

七、國有原住民保留地土地標示部(複丈、編定)事項

八、花蓮縣政府函文法令解釋函令暨國有財產相關公文-依來函字號分:府地籍、府地用、府地劃、府地價、府地權、府地測

九、國有非公用不動產相關法令

十、地政陳情事件處理

十一、其他臨時交辦事項

177

一、租用原住民保留地自耕/自用/自住管理

二、使用原住民保留地興辦宗教建築設施

三、國有原住民保留地占用處理作業

四、公有土地補辦增劃編原住民保留地

五、非都市土地使用管制

六、山坡地超限利用土地清查及查報取締工作

七、山坡地簡易水保申辦作業

八、辦理土石流防災整備作業及自主防災2.0計畫

九、其他臨時交辦事項

181

一、協助受理民眾申請業務(已設定他項權利、無償取得所有權登記及公告分配登記案-全鄉支亞干段、暸望台段、新白陽段、萬寶段、西寶段、萬利段、古努安段、里烈可段、馬遠段、悅付南段、紅葉段等)

二、協助辦理各項申請案之現地勘查作業事宜-全鄉

三、協助辦理其他常態性業務-全鄉:

(一)民眾陳情書

(二)補辦增劃編申請案

(三)不動產申請書

(四)花蓮縣公有原住民保留地土地使用同意書

(五)山坡地土地可利用限度查定更正結果申請書

(六)非都市土地變更編定申請書

(七)本鄉原住民保留地複丈作業申請書

(八)原住民保留地非原住民承(續)租申請案

(九)原住民保留地撥用申請案

(十)國有原住民保留地非原住民承(續)租案(含原住民保留地興辦事業計畫等業務)

186

一、協助辦理國有原住民保留地非原住民承(續)租(含原住民保留地興辦事業計畫等業務)

二、協助受理民眾申請業務(已設定他項權利、無償取得所有權登記及公告分配登記案-全鄉)

三、協助辦理非原住民承(續)租申請案之現地勘查作業

四、協助辦理其他常態性業務-全鄉:

(一)花蓮縣公有原住民保留地土地使用同意書

(二)山坡地土地可利用限度查定更正結果申請書

(三)本鄉原住民保留地複丈作業申請書

185

一、協助受理申請及辦理原住民保留地權利回復計畫業務:

(一)原住民保留地土地權利審查委員會會議紀錄等相關業務

(二)原住民保留地土地登記人員工作進度季報表

(三)地政資訊網際網路查詢應用地籍資料稽核紀錄季報表

二、協助辦理各項申請案之現地勘查作業事宜-全鄉

三、公告函文-

(一)三七五租約查詢及公告

(二)全國各縣市政府、鄉鎮市區公所原住民保留地公告

187

一、水土保持查報申請

二、簡易水保申請作業

三、超限利用違規查報

四、衛星變異點查報及國土監測變異點查報作業

五、非都市土地違規查報

六、土石流防災業務(保全戶清冊、土石流防災宣導及演練)

177

一、獎勵輔導造林

二、禁伐補償申請

三、原住民保留地林產物伐採、林務相關護管、宣導及調查、社區綠美化

四、原住民保留地農牧用地竹木搬運證明書申請

五、外來入侵植物收購作業(小花蔓澤蘭)

六、其他臨時交辦事項

180

一、協助辦理林業行政及推廣

二、協助輔導獎勵造林、全民造林、森林保育

三、協助小花蔓澤蘭收購及調查、樹木普查

四、協助山坡地保育及林業天然災害救助業務

五、協助森林登記事宜、農牧用地竹木搬運證申請

六、協助原住民保留地超限利用處理計畫

七、協助辦理輔導禁伐補償計畫業務

188

一、協助辦理林業行政及推廣

二協助輔導獎勵造林、全民造林、森林保育

三、協助小花蔓澤蘭收購及調查、樹木普查

四、協助山坡地保育及林業天然災害救助業務

五、協助森林登記事宜、農牧用地竹木搬運證申請

六、協助原住民保留地超限利用處理計畫

七、協助辦理輔導禁伐補償計畫業務

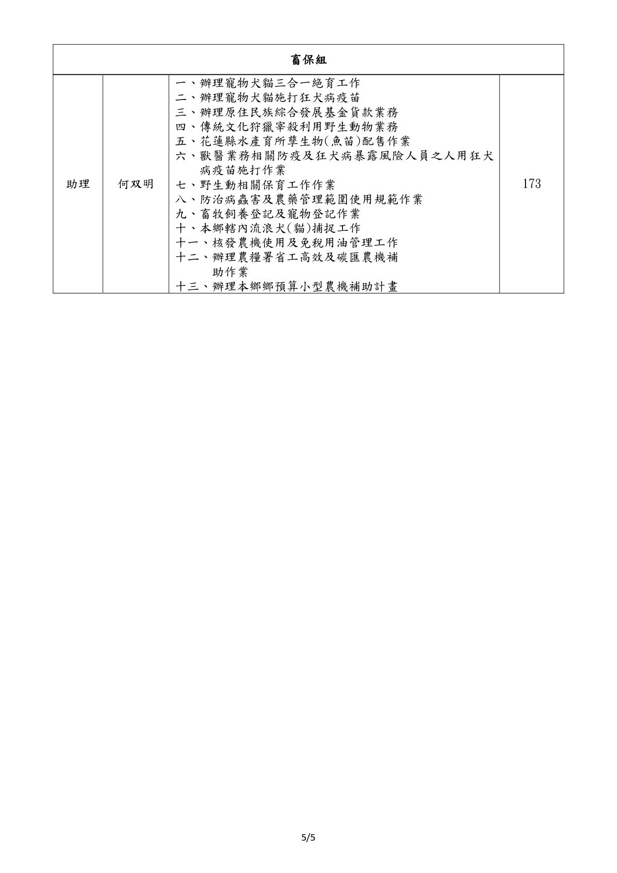
172

一、辦理寵物犬貓三合一絶育工作

二、辦理寵物犬貓施打狂犬病疫苗

三、辦理原住民族綜合發展基金貨款業務

四、傳統文化狩獵宰殺利用野生動物業務

五、花蓮縣水產育所孳生物(魚苗)配售作業

六、獸醫業務相關防疫及狂犬病暴露風險人員之人用狂犬病疫苗施打作業

七、野生動相關保育工作作業

八、防治病蟲害及農藥管理範圍使用規範作業

九、畜牧飼養登記及寵物登記作業

十、本鄉轄內流浪犬(貓)捕捉工作

十一、核發農機使用及免稅用油管理工作

十二、辦理農糧署省工高效及碳匯農機補助作業

十三、辦理本鄉鄉預算小型農機補助計畫



 

 

文觀課掌理事項:掌理觀光資源規劃開發管理、民宿輔導、觀光行銷宣傳、原住民族行政、原住民文化保存與維護、部落營造、原住民生活輔導教育、家政推廣教育、社會教育、協辦國民教育、各項運動、文物館及圖書館管理等事項。 

服務窗口及聯絡電話(總機)(03)8751321/傳真:(03) 8751880

文化暨觀光課業務職掌

分機號碼

工作職掌

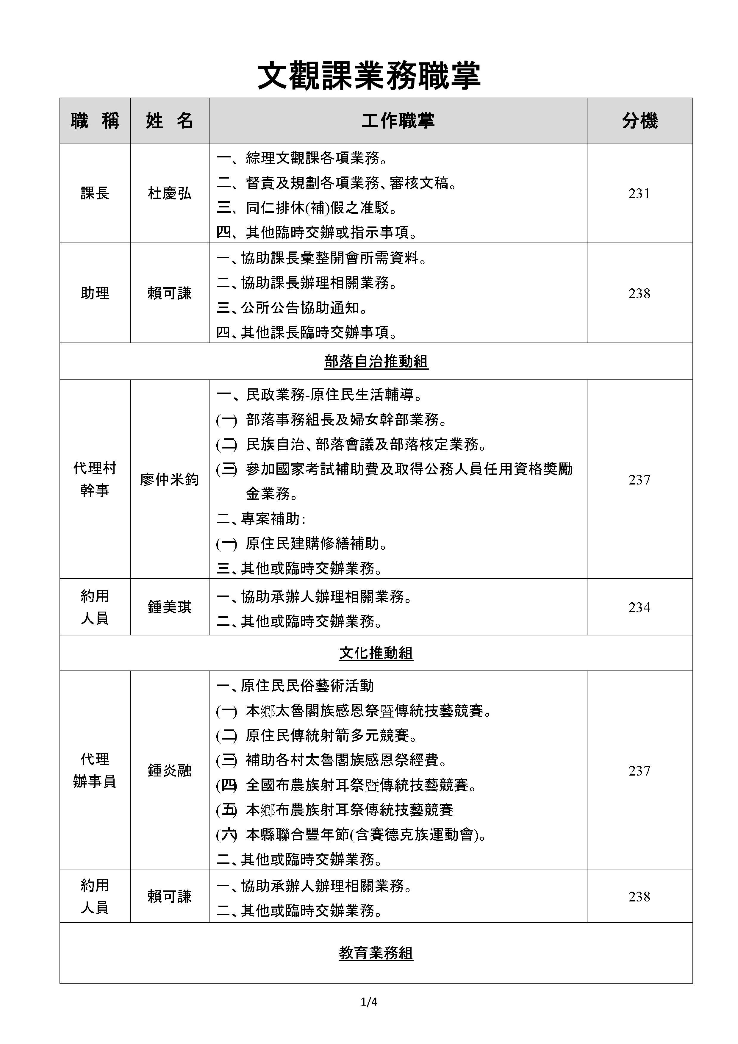
杜慶弘課長

231

一、綜理文觀課各項業務。

二、督責及規劃各項業務、審核文稿。

三、同仁排休(補)假之准駁。

四、其他臨時交辦或指示事項。

238

一、部落事務組長業務。

二、輔導部落召開部落會議業務。

三、其他或臨時交辦業務。

234

一、本鄉婦女幹部業務。

二、國家考試補習費及取得公務人員任用資格獎勵業務。

三、本鄉專門人才(非體育性質)獎勵業務。

237

一、本鄉太魯閣族感恩祭暨傳統技藝競賽活動業務。

二、全國布農族射耳祭暨傳統技藝競賽業務。

三、本鄉傳統射箭競賽活動業務。

四、補助各村辦理文化活動經費業務。

五、其他或臨時交辦業務。

235

一、本鄉鄉長盃彈弓競賽業務。

二、本鄉文化推廣課程(木琴、弓箭、傳統樂舞及彈弓)業務。

三、本縣聯合豐年節業務。

四、其他或臨時交辦業務。

238

一、兒童節活動業務。

二、本鄉語文競賽及參加縣內外語文競賽業務。

三、原住民建購修繕業務。

四、其他或臨時交辦業務。

234

一、學齡兒童業務。

二、國中小學及幼兒園畢業成績優異獎勵業務。

三、教師節活動業務。

四、補助國中小設施設備及環境修繕業務。

五、補助鄉轄國小畢業旅行活動業務。

六、技術士證照獎勵業務。

七、馬太鞍堰塞湖租屋補助收件業務。

八、其他或臨時交辦業務。

233

一、萬榮溫泉泡腳池維運及管理業務。

二、觀光整合行銷推廣業務。

三、年度環境綠美化維護工作(含高枝修剪及廁所清潔)業務。

四、萬榮鄉觀光資訊站規劃業務。

五、紅葉文化市集廣場興辦事業計畫業務。

六、其他或臨時交辦業務。

236

一、產業人力教育訓練業務。

二、音樂節規劃及執行業務。

三、協助溫泉泡腳池維運及管理業務。

四、其他或臨時交辦業務。

本鄉鄉立圖書館

8751447

一、一般行政-圖書管理

二、圖書推廣利用(課程研習、學校連結,宣導活動)。

三、部落圖書資訊站管理。

四、英語文競賽。

五、館內圖書採購及館內設施設備維管。

耐震補強作業

七、其他或臨時交辦業務。

8751447

一、協助承辦人辦理相關業務。

二、其他或臨時交辦業務。

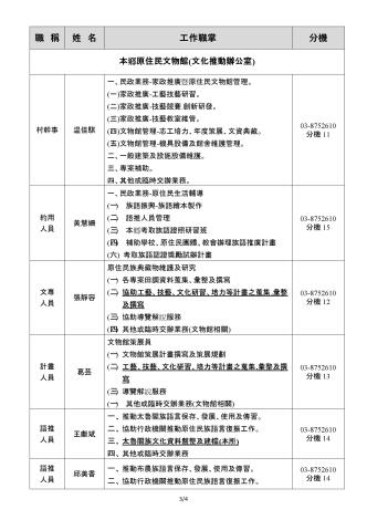
本鄉原住民文物館

8752610

分機11

一、民政業務-家政推廣

二、家政及工藝推廣。

三、技藝教室設施設備維護。

四、文教活動-文物館管理

五、館舍人員及場域管理。

六、策展規劃。

七、文化研習課程規劃。

八、文化書籍調查及出版。

九、配合上級單位提報相關計畫。

十、其他或臨時交辦業務。

8752-610

分機11

一、民政業務-原住民生活輔導

二、族語推廣。

三、語推人員管理。

四、本鄉考取族語證照研習班。

五、補助學校、原住民團體、教會辦理族語推廣計畫。

六、考取族語認證獎勵試辦計畫。

8752-610

分機11

一、原住民族典藏物維護及研究。

二、各專案田調資料蒐集、彙整及撰寫。

、協助工藝、技藝、文化研習、培力等計畫之蒐集、彙整及撰寫。

四、協助導覽解說服務。

五、其他或臨時交辦業務(文物館相關)。

8752-610

分機13

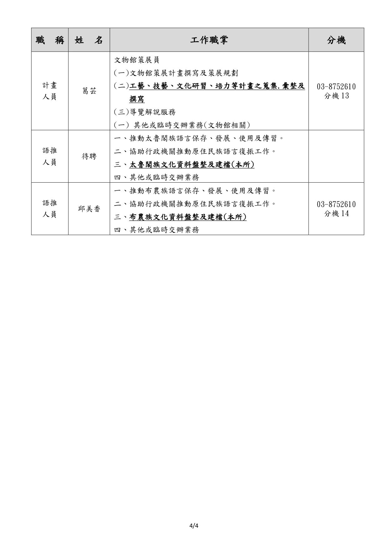
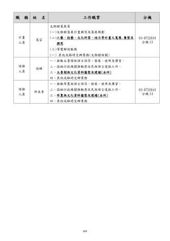
一、文物館策展員。

二、文物館策展計畫撰寫及策展規劃。

、工藝、技藝、文化研習、培力等計畫之蒐集、彙整及撰寫

導覽解說服務。

四、其他或臨時交辦業務(文物館相關)。

8752-610

分機16

一、推動太魯閣族語言保存、發展、使用及傳習。

協助行政機關推動原住民族語言復振工作。

三、太魯閣族文化資料盤整及建檔(本所)

四、其他或臨時交辦業務。

8752-610

分機14

一、推動布農族語言保存、發展、使用及傳習。

協助行政機關推動原住民族語言復振工作。

布農族文化資料盤整及建檔(本所)

四、其他或臨時交辦業務。

 

環保暨殯葬管理所掌理事項:環保衛生、綠美化維護、公共造產、禮俗宗教、殯葬設施設置及管理等事項,並執行上級交辦事項。

服務窗口及聯絡電話(總機)(03)8751321/傳真:(03) 8752321

環保暨殯葬管理所業務職掌

分機號碼

業務職掌

陳趙祥麟所長

141

一、綜理環保暨殯葬管理所各項業務推動。

二、其他臨時交辦或指示事項。

145

一、受理民眾申請公墓土葬、入堂等殯葬設施使用、違規查報及相關資訊系統登錄。

二、辦理起掘補助及各項殯葬保證金、管理費收繳申請。

三、殯葬管理自治條例及設施使用管理規範之編修、公私立殯葬設施查核評鑑業務。

四、定期辦理殯葬管理系統之墓籍、存放設施資料清查與勾稽維護。

五、殯葬設施改善計畫提報、設施環境巡檢及公共造產業務。

六、辦理殯葬設施維護、環境清潔勞務委外之採購招標與履約管理。

七、辦理宗教法規宣導、宗教團體活動經費補助申請、核銷成效考核及觀摩活動。

八、其他臨時交辦事項。

146

142

一、協助殯葬及宗教業務推動。

二、協助起掘補助(含繳交保證金)申請。

辦理殯葬管理法規修訂、設施公告禁葬與啟用、三、各項祭祀活動及遷葬認領等行政公文收辦。

四、其他臨時交辦事項。

8771928

一、西林納骨塔管理員。

二、其他臨時交辦事項。

8811184

一、馬遠納骨牆管理員。

二、其他臨時交辦事項。

144

一、清潔規費開徵、行政執行作業及受理免徵申請業務。

二、職業安全衛生業務。

三、占用道路廢棄車輛認定基準及查報處理辦法業務。

四、防疫及病媒蚊消毒業務。

五、違反廢棄物清理法查報業務。

六、源頭減量暨資源回收工作計劃(創新作為推動)。

七、協助環保暨殯葬管理所相關行政業務。

八、其他臨時交辦事項。

143

一、資源回收物變賣業務。

二、垃圾清運業務。

三、受理本鄉民眾巨大垃圾申請業務。

四、資收大軍及關懷戶業務。

五、源頭減量暨資源回收工作計劃(相關表格填報)。

六、本鄉環境清潔日暨環境清潔競賽業務。

七、協助環保暨殯葬管理所相關行政業務。

八、其他臨時交辦事項。

 

  • 日期:112-12-29
  • 資料來源:依據本所112年12月13日第1120023142號便簽

社福所掌理事項:辦理社會行政、社會福利、社會救助、社會工作、急難救助、全民健康保險、志願服務、就業輔導等有關事項。

專線:(03) 87518858851188/傳真:(03) 8751513

社會福利所業務職掌 

分機號碼 

工作職掌

川秀蓮所長

151

一、綜理及督導所內業務推動

二、其他臨時交辦事項

152

一、低收入戶、中低收入戶(含列冊產婦、嬰兒營養、醫療、重病看護、喪葬、身心障礙、住宅修繕、老人公費安置及申覆案件等)及中低老人生活扶助

二、實物銀行、公益勸募、關懷基金專戶管理及運用、災害救助及國民年金

三、獨老、長照、文健站業務及死亡公告

四、其他臨時交辦事項

153

一、孕婦產後營養及育兒津貼申請

二、兒少、弱勢兒少、特殊境遇家庭扶助

三、其他臨時交辦事項

155

一、身心障礙者鑑定申請

二、身心障礙者生活補助、輔具補助、日間照顧、住宿式照顧及假牙補助

三、弱勢老人及身心障礙者醫療看護

四、其他與身心障礙者相關之業務(除停車證申請及乘車補助)

五、其他臨時交辦事項

156

一、健保業務

二、協辦身障鑑定申請

三、辦理身障停車證申請

四、辦理老人及身障乘車補助申請

五、其他臨時交辦事項

154

一、急難、紓困、民間及災害等救助業務受理及作業

二、社(勞)行政及就業輔導業務(含原住民就業狀況及獎勵計畫)

三、團體意外保險及喪葬慰問金業務

四、嵩林樓管理

五、其他臨時交辦事項

158

一、收容所業務

二、物資捐贈(含公、民、業界及、社會救助糧、天然災害儲備糧等)受理及發放

三、敬老禮金及重陽節活動相關等業務

四、社會教育業務推動及社會福利推動小組會議

五、關懷志工隊業務

六、其他臨時交辦事項

157

一、協辦社會教育業務推動及重陽敬老禮金及相關活動事宜

二、車輛管理及其他臨時交辦事項

三、哺乳室維護及管理

四、庫房、貨櫃屋、協助財物管理及清點

五、其他臨時交辦事項

123

國民年金業務

 

人事室掌理事項:依法辦理人事管理事項。

服務窗口及聯絡電話(總機)(03)8751321/傳真:(03) 8751880

人事室業務職掌

分機號碼

工作職掌

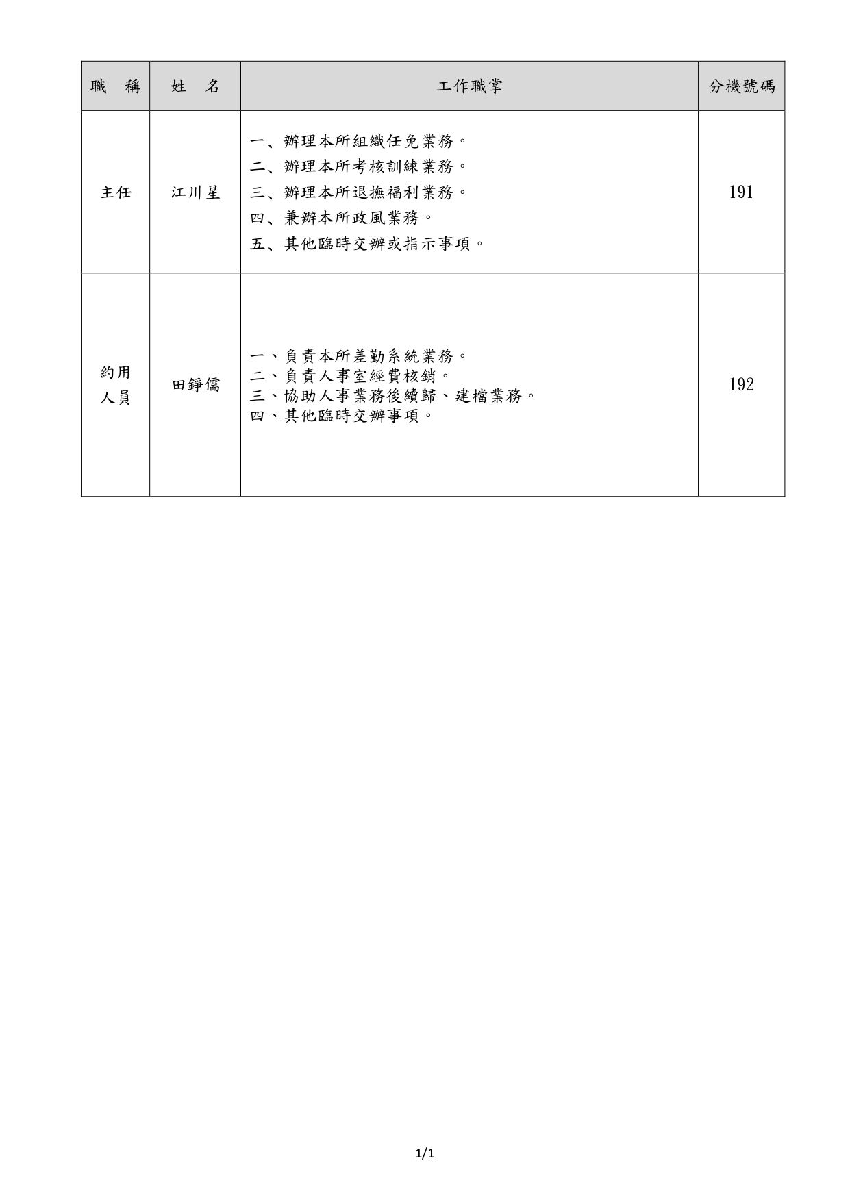
江川星主任

191

一、辦理本所組織任免業務。

二、辦理本所考核訓練業務。

三、辦理本所退撫福利業務。

四、兼辦本所政風業務。

五、其他臨時交辦或指示事項。

192

一、負責本所差勤系統業務。

二、負責人事室經費核銷。

三、協助人事業務後續歸、建檔業務。

四、其他臨時交辦事項。


 

  • 日期:112-10-11

主計室掌理事項:依法辦理歲計、會計及統計事項。

服務窗口及聯絡電話(總機)(03)8751321/傳真:(03) 8751600

主計室業務職掌 

分機號碼

工作職掌

方少華主任

211

一、綜理本鄉總預算、追加(減)預算籌劃審查彙編事項。

二、審核預算分配、預算執行、預算保留及第二預備金動支等事項。

三、審核會計報告、半年結算報告及總決算等編製事宜務。

四、審核原始憑證及傳票。

五、工程、財務及勞務採購案件之監辦。

六、審核公務統計方案及統計報表增刪修訂等事宜。

七、其他臨時交辦或指示事項。

212

一、年度總預算之彙編。

二、審核預算分配、預算執行、預算保留及第二預備金動支等事項。

三、會計報告、半年結算報及總決算之編製。

四、審核原始憑證及傳票。

五、審核會計報告、半年結算報告及總決算等編製事宜。

六、公務統計方案之增刪修訂及內部稽核。

七、原始憑證之審核。

八、會計轉帳傳票登打。

九、採購案件之監辦。

十、其他臨時交辦事項。

214

一、會計轉帳傳票登打。

二、審核預算分配、預算執行、預算保留及第二預備金動支等事項。

三、綜理本鄉總預算、追加(減)預算籌劃審查彙編事項。

四、原始憑證之審核。

五、其他臨時交辦事項。

213

一、會計收入、支出傳票登打。

二、憑證裝訂整理。

三、公務統計報表審核。

四、兼辦花蓮縣政府統計調查事宜。

五、其他臨時交辦事項。

 


  • 日期:112-04-17
  • 資料來源:花蓮縣萬榮鄉公所

幼兒園掌理事項:綜理幼兒園教務、行政、保育業務及親職教育活動。有主園及南區分班。

幼兒園業務職掌

分機號碼

工作職掌

古慧婷園長8751446

8875661

一、綜理幼兒園教務、行政、保育業務及親職教育活動。

二、主辦幼兒教學及活動計畫擬定與安排。

三、人事、幼兒經費補助及其他一般行政業務事項。

四、幼兒教育、社工與特殊幼兒輔導及其他保育事項。

五、全國幼生系統每學期資料更新暨編班事宜。

六、特教業務及校安系統線上行政事務。

七、襄助園長辦理教保、教學、節慶及衛教等活動之安排。

8751446

8875661

一、主辦幼兒教學及活動計畫擬定與安排。

二、幼兒教育、社工與特殊幼兒輔導及其他保育事項。

三、全國幼生系統每學期資料更新暨編班事宜。

四、特教業務及校安系統線上行政事務。

五、襄助園長辦理教保、教學、節慶及衛教等活動之安排。

8751446

8875661

一、國幼班會議及輔導業務及特教業務承辦。

二、協助幼兒鑑定安置、輔導、轉銜、通報及其他學前特殊教育相關事項。

三、幼兒教育、社工與特殊幼兒輔導及其他保育事項。

四、教學閒置空間教學規劃與管理。

五、襄助辦理教學、節慶、衛教等之活動安排。

六、教學設備、教具教材之借用與管理。(教具教材間)

8751446

8875661

一、國幼班會議及輔導業務及特教業務承辦。

二、協助幼兒鑑定安置、輔導、轉銜、通報及其他學前特殊教育相關事項。

三、幼兒教育、社工與特殊幼兒輔導及其他保育事項。

四、教學閒置空間教學規劃與管理。

五、襄助辦理教學、節慶、衛教等之活動安排。

六、教學設備、教具教材之借用與管理。(教具教材間)

8751446

8875661

承辦主園及分班以下事項:

一、財產管理與維護、文書、公文處理、採購等事項。

二、幼生意外及傷病處理。

三、衛生保健、疾病預防、活動成果紀錄、幼生健康資料建檔及其他庶務相關事項。

四、辦理幼童各項補助申請及其他一般行政業務事項。

五、協助餐點品檢、餐點量之控制及核銷工作。

六、特教業務及校安系統線上行政事務。

七、辦理幼童團體保險及產物保險投保與申請理賠事宜。

8751446

8875661

承辦主園及分班以下事項:

一、招生、註冊、及規費入帳相關事項。

二、財產管理與維護、文書、公文處理、採購等事項。

三、辦理消防安全及防火人員相關業務。

四、協助餐點品檢、餐點量之控制及核銷工作。

五、清潔及消毒用品之管控。(清潔用品間)

六、臨時交辦業務辦理及班級教保行政之協助。

8751446

8875661

一、幼童接送及安全維護、車輛檢查、保養及維修。

二、協助園內環境清潔、消毒工作之執行與推動。

三、其他行政交辦及庶務相關事項。

四、協助管理訪客登記及電話接聽與紀錄業務。

8751446

8875661

一、餐點烹調、配膳、餐點量之控制及廚房管理工作。

二、協助幼童專用車隨車員工。

三、協助環境清潔及防疫工作。

四、統整估價單及收據(餐點)。

8751446

8875661

一、協助園內環境清潔、消毒工作之執行。

二、環境清潔及防疫工作。